Ein umfassendes Wettkampfmanagement- und Anmeldesystem

Roster Athletics hat eine umfassende Plattform für die Verwaltung von Wettkämpfen und Anmeldungen entwickelt, die den Verwaltungsaufwand erheblich reduziert und die Organisationsprozesse für Sportveranstalter - von Schulen über Vereine bis hin zu Weltmeisterschaften - optimiert.

Demo buchen
Automatisiere Veranstaltung

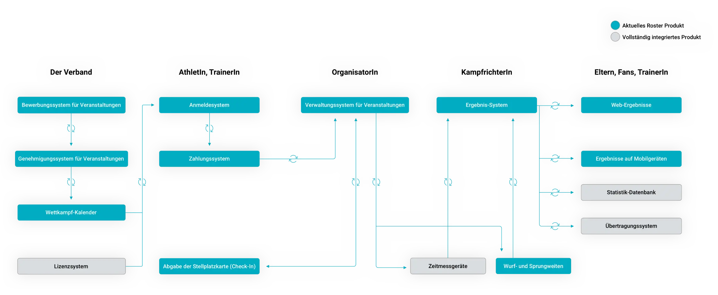
Die Wettkampfmanagement-Plattform von Roster Athletics umfasst fünf Hauptprodukte

Hauptprodukte von Roster
Automatisiere Veranstaltung
Automatisiere Veranstaltung

Im Zentrum des Roster Athletics Ökosystems steht das Roster Administrator-Portal. Diese leistungsstarke Plattform automatisiert die Erstellung und Verwaltung von Leichtathletik-Veranstaltungen, einschließlich (i) Import von Athletenregistrierungen, (ii) Erstellung von Veranstaltungen, Zeitplänen, Startlisten, automatische Setzlisten und Qualifikationen, (iii) automatische Verbindung zu Zeitmesssystemen für Ergebnisse, (iv) Benutzerverwaltung und (v) automatische Datenübertragung zur Roster Athletics Verbraucher-App mit all ihren Funktionen.

Die Roster Athletics Plattform hilft Organisatoren, die Dinge hinter den Kulissen einfach und organisiert zu halten und sich auf das Wesentliche zu konzentrieren - die Sportveranstaltung selbst.

Live-Ergebnisse
Live-Ergebnisse vom Wettkampf mit der Meet Mgmt App

Die Roster Athletics Meet Mgmt App ist ein leistungsstarkes Tool für eine nahtlose und sofortige Ergebnisübermittlung vom Veranstaltungsort zur Roster Platform zur Verwaltung von Veranstaltungen. Kampfrichter können Ergebnisse direkt über diese App eingeben. Diese stehen dann sofort allen Nutzern der Roster Verbraucher-App zur Verfügung. So können Fans die Ergebnisse nahezu in Echtzeit verfolgen.

Veranstaltung verwalten
Verwalten Sie ihre Veranstaltung von überall und zu jeder Zeit

Da das Portal webbasiert ist, kann es von jedem Computer mit Internetanschluss und einem Webbrowser aus aufgerufen werden. Das Erstellen neuer Veranstaltungen, das Ändern von Details bestehender Veranstaltungen und das Hinzufügen oder Aktualisieren von Daten erfolgt in der Cloud und ist für die Nutzer der Roster Consumer App sofort verfügbar. Ebenso können neue Funktionen und Updates sofort bereitgestellt und von Veranstaltern und Nutzern abgerufen werden.

Typisches Veranstaltungsbild ohne Roster

Veranstaltungsbild ohne Roster

Eine ganzheitliche Wettkampferfahrung mit Roster

Veranstaltungsbild mit Roster
Akzeptieren